网聊诈骗套路和相应始源地及相应案例
>首页 -> 新闻中心 -> 曝光台 2025-02-27 来源:搜狗 作者:AI 【】 浏览:601

一、网聊诈骗套路和相应始源地及相应案例

网聊诈骗是一种常见的网络犯罪,其手段多样,且不断更新。以下是一些常见的网聊诈骗套路、始源地及相应案例:

插播:案件实录

1.冒充“高富帅”“白富美” :

套路 :诈骗分子通过网络交友平台(如微信、QQ等)或相亲网站,编造出“高富帅”或“白富美”等虚假身份,在与受害者进行网络交流,骗取受害者信任、确立交往关系后,选择时机提出借钱周转、家庭遭遇变故等各种理由,骗取钱财后便销声匿迹。

案例 :张小姐在微信上添加了一个自称是驻阿富汗维和部队的微信,对方称给其邮寄美元需要缴纳手续费、保证金等为由骗取被害人20余万元。

2.冒充“美国大兵”“维和部队” :

套路 :诈骗分子冒充美国大兵或维和部队成员,通过社交软件与受害者建立信任关系,后以寄送包裹需要缴纳保证金、办理退休手续等理由向受害者借钱。

案例 :小李在某社交软件上认识了一个自称在叙利亚当兵的美国人,通过一段时间的聊天,深信不疑,两人成了无话不说的“好友”。对方以有一个价值上亿的包裹要寄来中国需要缴纳保证金、办理退休手续等理由向小李借钱,而小李并没有对他有所怀疑,先后十多次向他转账近二十万元。

3.冒充“证券、投资公司内部人员” :

套路 :诈骗分子自称证券公司或投资公司的内部人员,利用虚假IP地址、英文邮件等手段取得初步信任,后以低投入高回报为由诱导受害者进行投资,并承诺支付一笔费用后可获得可观佣金。一旦受害者充值大笔资金后,所谓的“平台”就无法登录,所谓的“好友”也失去联系。

案例 :李女士在网上认识一个自称是投资公司内部人员的人,对方以低投入高回报为由骗取被害人15余万元。

4.裸聊诈骗 :

套路 :犯罪分子通过非法渠道获取公民的个人信息,添加好友后进行一段时间的网聊铺垫,然后以视频聊天为名录制裸聊内容,并以将视频转发给亲戚或单位举报为由进行敲诈勒索。

案例 :谢某在抖音上加了一个QQ好友,对方通过QQ消息聊天一步步引导其下载不良软件并进行视频裸聊,对裸聊内容录制并以要将裸聊视频转发给亲戚来威胁报警人进行转账,最终被骗共计16800元。

5.冒充熟人代买机票 :

套路 :诈骗分子冒充受害者的老同学或熟人,以因外汇问题无法购买回国机票为由,请求受害者帮忙购买机票,并通过社交APP发送私信进行诈骗。

案例 :某居民收到一条来自某社交APP的私信,对方自称是老同学,身在美国,请求帮助购买回国机票,该居民信以为真并转账后被骗。

6.冒充社区工作人员 :

套路 :骗子自称社区工作人员,添加微信好友后,通过诱导下载软件、召集视频会议、开启共享屏幕等方式窃取用户信息,诱骗办理网上贷款及从事其他金融领域犯罪活动。

案例 :骗子自称社区工作人员,微信要求核查人员身份信息,等居民添加好友后,通过诱导下载软件、召集视频会议、开启共享屏幕等方式窃取用户信息,诱骗办理网上贷款及从事其他金融领域犯罪活动。

7.炒外汇诈骗 :

套路 :诈骗分子创建微信群,发布虚假的外汇软件和网址,教群内人员将资金注入到该软件内,并多次在群内虚假宣传其投资外汇的收益情况,使他人相信该外汇投资可靠,从而骗取资金。

案例 :嫌疑人潘某创建微信群,发布一个虚假的外汇软件和网址,教群内人员将资金注入到该软件内,并多次在群内虚假宣传其投资外汇的收益情况,使他人相信该外汇投资可靠,以此方式骗取杨某红等多人将资金注入该虚拟网站内,涉案金额在百万元左右。

这些案例表明,网聊诈骗手段多样且不断翻新,诈骗分子利用受害者的信任和情感需求,设计各种陷阱进行诈骗。建议公众在网聊过程中保持警惕,不轻信陌生人的承诺,不随意转账,以防范诈骗。

二、为什么被骗的都是最常见的诈骗套路及相应案例

被骗者往往遭遇的是最常见的诈骗套路,这些套路利用了人们的心理弱点和认知缺陷。以下是一些典型的诈骗套路及其案例:

1.刷单返利类诈骗

诈骗手法 :诈骗分子通过网页、短信等渠道发布广告,利用受害人想轻松赚钱的心理,引导受害人接受“刷单”任务。通过前期操作小额返现获取受害人信任后,再骗取其继续大额资金刷单。

案例 :被害人马某被人拉入QQ群,该群主要发布抖音点赞点关注赚取佣金的消息任务单,其便也在群中领取任务赚取佣金。后来充值刷单数额越来越大,马某发现无法提现,对方称任务单未做够,需要继续充值。马某充值后还是无法提现对方称需要开通VIP通道才能提现并让马某继续充值,马某后意识到被骗了。

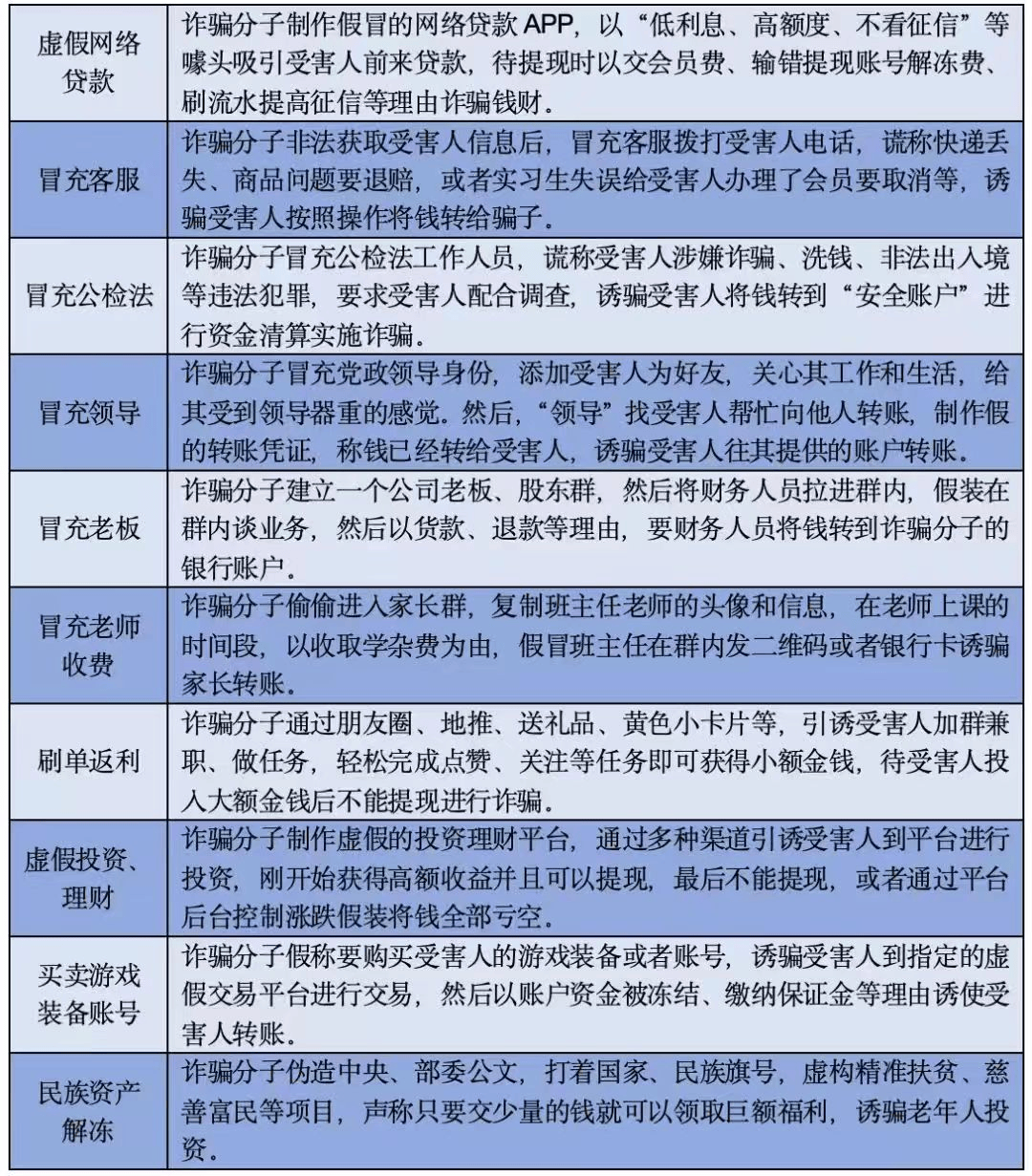
2.虚假网络贷款类诈骗

诈骗手法 :诈骗分子通过网络媒体、电话、短信、社交工具等方式发布办理贷款的广告信息,后冒充银行、贷款公司工作人员联系被害人,获取被害人信息,以收取手续费、交纳年息、保证金、税款、代办费等为由,或者以检验还贷能力、刷流水、调整利率、降息、提高信誉等方式诱骗被害人转账汇款实施诈骗。

案例 :2023年10月9日,斯家场镇杨家溶村居民张某在开车途径刘家场镇桃丰村村级公路时被骗。张某准备用在手机下载的“捷信”APP贷款,在注册账号后进入APP,通过客服提示操作“刷流水”,接着按照客服要求,充值2万元到自己的中国工商银行卡中。后通过点击客服提供的链接,按对方要求支付“基金”款项、购买苹果电子产品,张某通过手机银行向对方指定账户转账多次后意识到被诈骗,共计损失2.5万元。

3.虚假投资理财类诈骗

诈骗手法 :诈骗分子通过社交软件等交友软件,物色受害人并开展“情感交流”,冒充投资导师或者谎称有特殊渠道可获取高额理财回报,诱骗受害人在虚假的网站或APP投资。

案例 :某人在社交软件上被冒充为投资导师的诈骗分子诱骗,在虚假的投资平台上投入了大量资金,最终发现无法提现,损失惨重。

4.冒充公检法关诈骗

诈骗手法 :骗子通过非法渠道获取受害人的个人身份信息,冒充公检法工作人员给受害人打电话,编造受害人涉嫌犯罪的理由,并发送伪造的公检法官网、通缉令、财产冻结书等,对受害人进行威逼、恐吓,诱导受害人将名下账户所有钱款转账至所谓的“安全账户”。

案例 :骗子冒充公检法工作人员,通过电话和伪造的文书,威胁受害人转账至“安全账户”,从而骗取钱财。

5.注销校园贷诈骗

诈骗手法 :骗子冒充网贷、互联网金融平台工作人员,称受害人之前开通过校园贷、助学贷等,以不符合当前政策、需要消除校园贷记录或账号异常需要注销为由,诱骗受害人在正规网贷网站或互联网金融APP上贷款后,转至其提供的账户上,从而骗取钱财。

案例 :骗子冒充网贷平台工作人员,以消除校园贷记录为由,诱骗受害人贷款并转至其指定账户,骗取钱财。

6.虚假购物诈骗

诈骗手法 :诈骗分子在二手购物平台或社交平台上发布虚假商品信息,诱骗受害人通过扫描二维码或直接转账付款后,将受害人拉黑。

案例 :于某在二手购物平台上发现一款价格远低于同类商品的手表,通过对方提供的二维码扫码支付货款3.5万元后,被对方拉黑。

7.网络游戏虚假交易诈骗

诈骗手法 :诈骗分子在社交平台上发布买卖游戏装备、游戏账号的广告信息,诱骗受害人进行交易,最后导致受害人财产损失。

案例 :受害人在社交平台上看到买卖游戏装备的广告,通过对方提供的二维码或链接进行交易,最终被骗。

这些诈骗套路之所以常见,主要是因为它们利用了人们的贪念、恐惧、从众心理和认知缺陷。诈骗分子通过小恩小惠、威胁恐吓、情感操控等手段,逐步引导受害人进入骗局,最终导致财产损失。因此,保持警惕,不轻信陌生人的承诺,不随意点击不明链接,不轻易透露个人信息,是预防诈骗的关键。

三、世界上资金最大网络诈骗案例

以下是世界上资金最大的网络诈骗案例:

1.RFR项目联合诈骗案 :

时间 :2018年3月14日

诈骗金额 :高达6000万元人民币

主要罪犯 :李诗琴及两个化名为“夜色”和“筑梦”的人

诈骗手段 :通过OKEx平台进行RFR项目的联合诈骗,涉及13个项目,牵涉到1.5万个ETH。

2.英国最大网络金融诈骗案 :

时间 :不详

诈骗金额 :1.13亿英镑

诈骗手段 :通过电话诈骗数百名受害人

后果 :诈骗团伙头目被判入狱11年,其他成员也将面临不同程度的刑罚。

3.英国最大跨国网络诈骗案 :

时间 :2022年

诈骗金额 :超过5000万英镑

诈骗手段 :通过电话诈骗,拨打1000万通诈骗电话,目标受害者遍布美国、英国及其他国家

后果 :120名嫌疑人被捕,其中包括网站管理员在内的103人在英国伦敦,其余17人分散在英国其他地区或海外。

4.资本不靠盈利挣钱的骗局 :

案例描述 :通过虚构公司业绩和引入投资人,使创始人身价飙升,而实际公司并无盈利

具体例子 :某网购软件四年亏损140亿,但创始人身价高达500亿;某东连续12年亏损400多亿,创始人身价超过500亿;某个网约车6年间亏损500多亿,创始人身价超过上百亿

诈骗手段 :通过优化财务报表、引入投资人和开设分公司等手段,夸大公司估值,实现财务自由。

这些案例展示了网络诈骗的多样性和复杂性,提醒投资者在参与虚拟货币或其他投资项目时,务必保持警惕,进行充分的调查和风险评估。

惊醒:不贪便宜不被骗

您看到此篇文章时的感受是:
Tags: 责任编辑:佚名
免责申明: 除原创及很少部分因网文图片遗失而补存外,本站不存储任何有版权的内容。你看到的文章和信息及网址索引均由机器采集自互联网,由于时间不同,内容可能完全不同,请勿拿本网内容及网址索引用于交易及作为事实依据,仅限参考,不会自行判断者请勿接受本站信息,本网转载,并不意味着赞同其观点或证实其内容的真实性.如涉及版权等问题,请立即联系管理员,我们会予以更改或删除,保证您的权利.对使用本网站信息和服务所引起的后果,本网站不作任何承诺.
】【打印繁体】【投稿】【收藏】 【推荐】【举报】【评论:0条】 【关闭】 【返回顶部
微信分享二维码

打开微信扫一扫分享

上一篇杭州面包房被曝用“口水”奶油 过.. 下一篇美国一瓶汽水,曾“毁了”苏联一..
密码: (新用户注册)

最新文章

图片主题

热门文章

推荐文章

相关文章

便民服务

手机扫描

空间赞助

快速互动

论坛互动
讨论留言

有事联系

有哪个那个什么的,赶紧点这里给DOVE发消息

统计联系

MAIL:gnlt@Dovechina.com
正在线上:1

版权与建议

任何你想说的