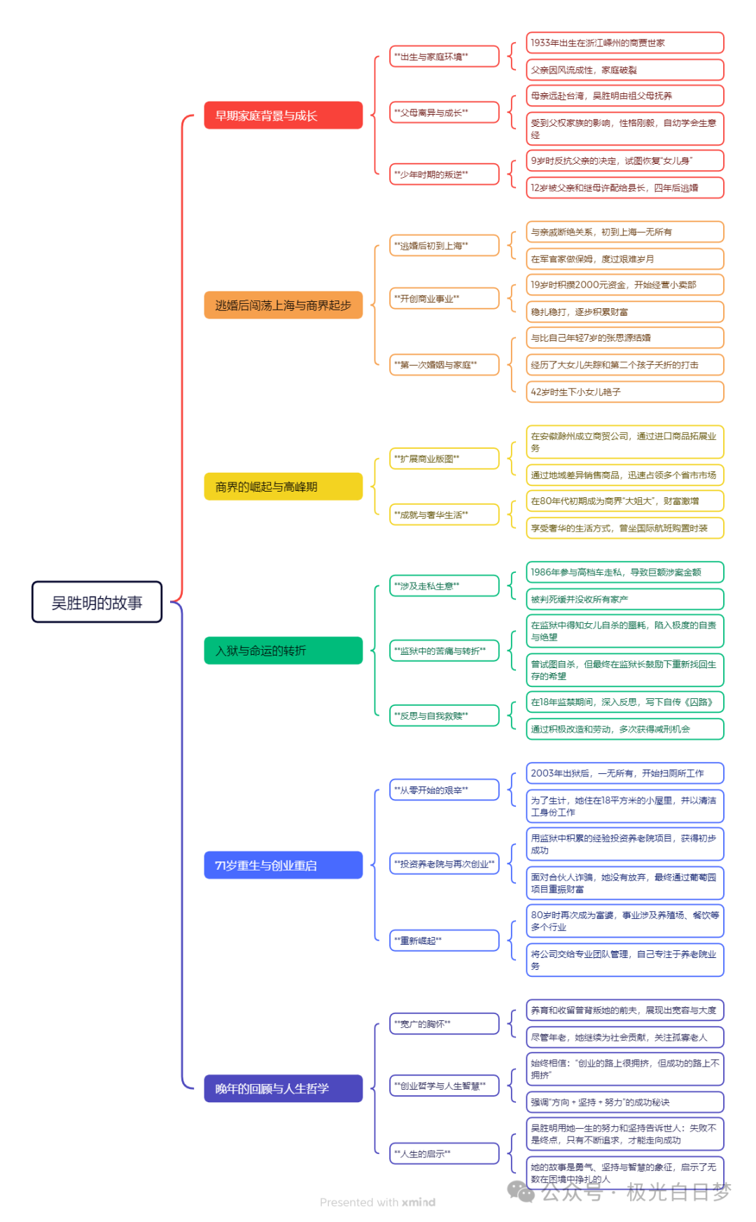
吴胜明的传奇人生
>首页 -> 社会专题 -> 黑白社会 2024-12-30 来源:微信 作者:极光白日梦 【】 浏览:840

她,从中国女首富到53岁死缓,71岁出狱,92岁再成富婆 | 吴胜明奶奶

前几天,我在中国创业女性创力峰会的现场,见到了92岁高龄的吴胜明奶奶。

92岁的吴奶奶,谈到自己的作息,依然可以每天工作十个小时,早上7点左右起床,写脚本、拍视频,晚上做直播,11点休息。我第一次知道,年龄真的只是一个数字,92岁的人,也可以这么强。她被称为女版“褚时健”:丈夫出轨,女儿自杀,中国前女首富,53岁被判死刑,努力18年成功减刑,71岁出狱,从清洁工到再创业,76岁,东山再起,身价千万,92岁还在努力创业,拥抱互联网。短短一段话,却是字字惊心。

插播:吴胜明

她,从富家女逃婚到中国女首富

吴胜明1933年出生在浙江嵊州的一个商贾世家。母亲受不了父亲风流成性改嫁台湾,父权家族的背景下,她被当作假小子养大。

9岁时,她为了恢复女儿身,绝食反抗。

12岁时,她被父亲和继母许配给了当地的县长当童养媳,四年后逃婚。

吴胜明逃到上海,只能在一个军官家中当保姆,一当就是两年。

18岁那年,她到西安投奔军官叔叔,遇到叔叔部队的军医初恋于萍。但由于叔叔的干预,他们的爱情并没有结果。

这是于萍写给她的三句话:

碌碌奔波为人谋,长江一去无回浪,但看河水向西流。

这三句话,吴胜明记了一辈子。

30年后,他们曾在一间软卧车厢相遇。但碍于两人都已结婚生子,并未相认。

19岁那年,她从经营小卖部开始,一步一步稳扎稳打,生意做得越来越红火。

近三十岁的吴胜明与小七岁的张思源步入婚姻殿堂。遗憾的是大女儿丢失,第二个孩子夭折,42岁才拼命生下小女儿艳子。

到了80年代初,吴胜明已经是商界的风云人物,她通过利用地域差别,将广东的商品卖到河南、四川等地,成功将商业版图扩展到多个省市,成为上海商界的“大姐大”,有钱的时候,她甚至会为了买一件新衣服,坐国际航班去国外采买。

她,53岁入狱,积极表现,获得9次减刑机会

最难控制的,往往是人的欲望。

1986年,吴胜明被诱导进入高档车走私生意。那时候的她,从未意识到,这将彻底改变她的一生。  

《追寻生命的意义》一书的作者,弗兰克说:有一样东西你是不能从人的手中夺去的,那就是宝贵的自由。

1986年,因涉案金额巨大,吴胜明被判处死缓,并没收了全部家产。

在监狱中,她原本想通过积极表现争取减刑,早日与家人团聚。

却不料,丈夫出轨保姆,与保姆私奔,对女儿不管不问,将女儿丢在大伯父家,而她的女儿在得知母亲是无期、出狱无望后,向父亲写信,想与父亲一起生活,遭父亲拒绝后,认为人生无望,选择了自杀。

这对被隐瞒了2年后才知道的吴胜明来说,是她人生至暗时刻。

她曾一度绝望,甚至想放弃生命。但监狱长对她说:“为了女儿的遗愿,你一定要活下去。”

正是这句话支撑着她度过了最黑暗的日子,在监狱里,吴胜明认真改造,积极劳动,最终因表现优异获得九次减刑机会。2003年,吴胜明以71岁高龄重新走出监狱。

她说:“当我走出监狱的那天,我感受到了阳光的可贵。”

她,逆境中重生,71岁出狱后,清洁工重新起步

2003年,71岁的吴胜明出狱后,一无所有。街道办为她安排了一份扫厕所的工作,并在厕所边提供给她一个18平方米的小屋子。

正是在这里,她找到了重新起航的立足根本,她说:

“创业我没有资金,从监狱牢笼里出来,没有家没有朋友,无家可归。那时候的我,三毛钱口罩洗洗再用,认真地打扫厕所。后面有人说我毛衣打得好看,要给我一百块钱,我第一次觉得居然可以卖这么多钱。”

“我体会到了世态炎凉,无钱时无人会问津,有钱时深山有远亲。"

虽然刚开始并不富裕,但她仍然积极调整心态,努力工作。2004年,吴胜明被所在街道评为优秀清洁员。

为了实现女儿的遗愿,她决定用攒下的钱尝试投资一个养老院项目。

然而,仅一年时间,合伙人卷了90万跑了。这90万有一部分是她的积蓄,有一部分是她靠着脸面借来的,她为了求生,没有放弃,积极面对,最终获得了十万元的资金支持,盘活了葡萄园。

当谈到这件事时,她说:“相信自己,自己不躺下,就没有人可以打倒我。”

她,92岁再次成千万富翁

吴胜明的事业越做越大,涉及养殖场、饭庄、聊吧等多个领域。到了80岁时,她已经东山再起,重新拥有了千万身家。

她将公司交给了专业团队去运营。她自己则开了一家养老院,专门为孤寡老人提供关爱与服务。

她的前夫在多年后曾想与她复婚,她没有答应,面对这个背叛她、对亲生女儿冷漠的前夫,她一度憎恨过。最后,还是不计前嫌地将孤苦伶仃的张思源,收留在敬老院。从这一点上看,她的格局之高,眼界之大。

《强者思维》里有一句话:“英雄就是不会失望的人,他们一条道走到黑,再走到亮。”

大多数人只会走到黑,不会相信黑暗的尽头有光亮。当现场说到“创业”这个话题时,她说道:“创业的路上很拥挤,但是成功的路上不拥挤。因为有些人走着走着就放弃了,也有一些人到马上有曙光的时候放弃了。先立目标,再努力。不努力一定没有结果,努力一定有结果。”她简短的一段话,却概括了成功的秘诀:方向+坚持+努力。回看吴妈妈这跌宕起伏的一生,离不开一个好心态,正如她自己所说:做人,拼的是心态。

奋斗多年的财产被没收时,她安慰自己:生不带来,死不带去,取之于民,用之于民。

女儿自杀后,她化悲痛为力量,要一个人活出两个人的使命。

出狱后被安排了一份打扫厕所的工作,她迅速调整心理落差,告诫自己现在已经不是千万富翁而是一位保洁员。

她说,活到老,学到老,才能不脱离社会,不落伍于年轻人。

年龄不是问题,心态才是最重要。

凤凰涅槃,尤时未晚。

您看到此篇文章时的感受是:
Tags: 责任编辑:佚名
免责申明: 除原创及很少部分因网文图片遗失而补存外,本站不存储任何有版权的内容。你看到的文章和信息及网址索引均由机器采集自互联网,由于时间不同,内容可能完全不同,请勿拿本网内容及网址索引用于交易及作为事实依据,仅限参考,不会自行判断者请勿接受本站信息,本网转载,并不意味着赞同其观点或证实其内容的真实性.如涉及版权等问题,请立即联系管理员,我们会予以更改或删除,保证您的权利.对使用本网站信息和服务所引起的后果,本网站不作任何承诺.
】【打印繁体】【投稿】【收藏】 【推荐】【举报】【评论:0条】 【关闭】 【返回顶部
微信分享二维码

打开微信扫一扫分享

上一篇风流女明星湛蓉死亡之谜 下一篇缅北电诈“太子集团”创始人陈志
密码: (新用户注册)

最新文章

图片主题

热门文章

推荐文章

相关文章

便民服务

手机扫描

空间赞助

快速互动

论坛互动
讨论留言

有事联系

有哪个那个什么的,赶紧点这里给DOVE发消息

统计联系

MAIL:gnlt@Dovechina.com
正在线上:1

版权与建议

任何你想说的